
2626
2626
26
SECCION SECCION
SECCION SECCION
SECCION
AA
AA
A
- SECUENCIA - SECUENCIA
- SECUENCIA - SECUENCIA
- SECUENCIA
CON CORRIENTE DE LA CON CORRIENTE DE LA
CON CORRIENTE DE LA CON CORRIENTE DE LA
CON CORRIENTE DE LA
BA BA
BA BA
BA
TERIATERIA
TERIATERIA
TERIA
CONECT CONECT
CONECT CONECT
CONECT
ADAADA
ADAADA
ADA
- LAMP - LAMP
- LAMP - LAMP
- LAMP
ARAARA
ARAARA
ARA
DE DE
DE DE
DE
ADVERTENCIAADVERTENCIA
ADVERTENCIAADVERTENCIA
ADVERTENCIA
DEL DEL
DEL DEL
DEL
SISTEMA SISTEMA
SISTEMA SISTEMA
SISTEMA
ANTIBLOQUEO (ABS) MONTANTIBLOQUEO (ABS) MONT
ANTIBLOQUEO (ABS) MONTANTIBLOQUEO (ABS) MONT
ANTIBLOQUEO (ABS) MONT
ADAADA
ADAADA
ADA
EN EL EN EL
EN EL EN EL
EN EL
REMOLQUE REMOLQUE
REMOLQUE REMOLQUE
REMOLQUE
Lámpara de advertencia del sistemaLámpara de advertencia del sistema
Lámpara de advertencia del sistemaLámpara de advertencia del sistema
Lámpara de advertencia del sistema
antibloqueo (ABS) con corriente de laantibloqueo (ABS) con corriente de la
antibloqueo (ABS) con corriente de laantibloqueo (ABS) con corriente de la
antibloqueo (ABS) con corriente de la
batería conectadabatería conectada
batería conectadabatería conectada
batería conectada
SISI
SISI
SI
NONO
NONO
NO
NONO
NONO
NO
SISI
SISI
SI
REPARACION DE AVERIAS
La información de fallas se puede recuperar del controlador MC-30
™
usando el tablero de diodo luminoso (LED)
de diagnóstico, los códigos de diagnóstico intermitentes o una herramienta de diagnóstico. Sin embargo, el
técnico debe también confirmar si la falla está en el componente, alambrado o conectores. Los siguientes
organigramas ayudarán al técnico a aislar la causa de la falla.
La reparación de averías debe siempre comenzar con la observación de la lámpara de advertencia ABS,La reparación de averías debe siempre comenzar con la observación de la lámpara de advertencia ABS,
La reparación de averías debe siempre comenzar con la observación de la lámpara de advertencia ABS,La reparación de averías debe siempre comenzar con la observación de la lámpara de advertencia ABS,
La reparación de averías debe siempre comenzar con la observación de la lámpara de advertencia ABS,
durante la secuencia del funcionamiento del controlador MC-30durante la secuencia del funcionamiento del controlador MC-30
durante la secuencia del funcionamiento del controlador MC-30durante la secuencia del funcionamiento del controlador MC-30
durante la secuencia del funcionamiento del controlador MC-30
™™
™™
™
con solamente la corriente de la batería con solamente la corriente de la batería
con solamente la corriente de la batería con solamente la corriente de la batería
con solamente la corriente de la batería
conectada.conectada.
conectada.conectada.
conectada.
Si es necesario hacer mediciones eléctricas, siempre empiece tomando las mediciones de voltaje y resistencia
en el conector del cable flexible preformado de 30 patillas.
Una vez que se encuentre la falla en el circuito, aísle el área a reparar, repitiendo las mediciones en todas las
conexiones del circuito afectado que van hacia el modulador, sensor de velocidad de la rueda, etc.
No se pueden hacer mediciones de voltaje o resistencia sobre la cabeza de las patillas del conector del controlador
EC-30
™
.
Cuando se hagan reparaciones, reconecte el conector eléctrico al controlador MC-30
™
.
Apriete el tornillo deApriete el tornillo de
Apriete el tornillo deApriete el tornillo de
Apriete el tornillo de
apriete y separación del retenedor del conector a un par de torsión de 15-20 pulgadas-libra. Un par de torsiónapriete y separación del retenedor del conector a un par de torsión de 15-20 pulgadas-libra. Un par de torsión
apriete y separación del retenedor del conector a un par de torsión de 15-20 pulgadas-libra. Un par de torsiónapriete y separación del retenedor del conector a un par de torsión de 15-20 pulgadas-libra. Un par de torsión
apriete y separación del retenedor del conector a un par de torsión de 15-20 pulgadas-libra. Un par de torsión
del tornillo de apriete y separación del conector de la unidad de control electrónica ECU demasiado fuerte,del tornillo de apriete y separación del conector de la unidad de control electrónica ECU demasiado fuerte,
del tornillo de apriete y separación del conector de la unidad de control electrónica ECU demasiado fuerte,del tornillo de apriete y separación del conector de la unidad de control electrónica ECU demasiado fuerte,
del tornillo de apriete y separación del conector de la unidad de control electrónica ECU demasiado fuerte,
puede causar daño al controlador EC-30Tpuede causar daño al controlador EC-30T
puede causar daño al controlador EC-30Tpuede causar daño al controlador EC-30T
puede causar daño al controlador EC-30T
™™
™™
™
..
..
.
Organigramas de la reparación de averíasOrganigramas de la reparación de averías
Organigramas de la reparación de averíasOrganigramas de la reparación de averías
Organigramas de la reparación de averías
Sección ASección A
Sección ASección A
Sección A - (corriente de la batería conectada)
Lámpara de advertencia del sistema antibloqueo
(ABS) montada en el remolque.
Sección BSección B
Sección BSección B
Sección B - (corriente de la batería conectada)
Lámpara de advertencia del sistema antibloqueo
(ABS) montada en el tablero
Sección CSección C
Sección CSección C
Sección C - Lámpara de advertencia del sistema
antibloqueo (ABS) montada en el remolque.
Sección DSección D
Sección DSección D
Sección D - Lámpara de advertencia del sistema
antibloqueo (ABS) montada en el tablero.
Sección ESección E
Sección ESección E
Sección E - Referencia rápida del diodo luminoso
(LED) de diagnóstico.
Sección FSección F
Sección FSección F
Sección F - Potencia al controlador MC-30
™
.
Sección GSección G
Sección GSección G
Sección G - Sensores de velocidad de la rueda.
Sección HSección H
Sección HSección H
Sección H - Moduladores del sistema antibloqueo (ABS).
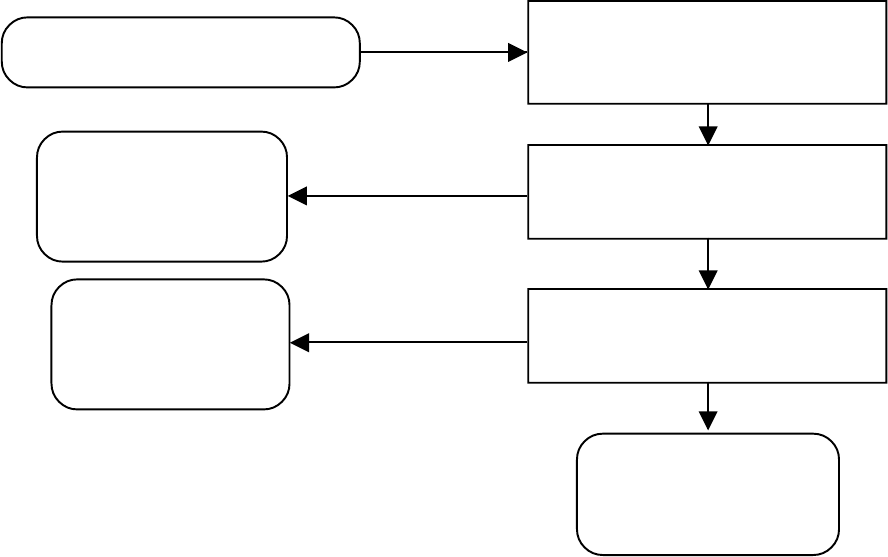
Aplique ignición o potencia a la luz del
freno y observe la lámpara de
advertencia del sistema antibloqueo
(ABS).
La lámpara de advertencia
del sistema antibloqueo
(ABS) no se enciende.
Ir a la Sección C.Ir a la Sección C.
Ir a la Sección C.Ir a la Sección C.
Ir a la Sección C.
La lámpara de advertencia del sistema
antibloqueo (ABS) debe encenderse
inmediatamente cuando se aplica
potencia al remolque.
La lámpara de
advertencia del sistema
antibloqueo (ABS),
permanece encendida.
Ir a la Sección E.Ir a la Sección E.
Ir a la Sección E.Ir a la Sección E.
Ir a la Sección E.
Verificar que la lámpara de advertencia
del sistema antibloqueo (ABS),
permanezca encendida por 2.5
segundos y luego se apague.
El controlador MC-30
™
está
funcionando normalmente.
Ninguna reparación al
sistema antibloqueo (ABS)
es necesaria.
Komentarze do niniejszej Instrukcji