
1111
1111
11
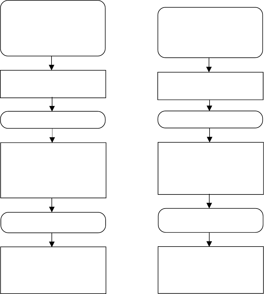
Su remolque tiene dos sensores de
velocidad de la rueda y dos
moduladores ABS que están
conectados por el control del eje.
El controlador MC-30
™
que Ud. ha
instalado está actualmente configurado
para el control del eje 4S/2M.
Suministre potencia al controlador
MC-30
™
y verifique la configuración
actual usando los diodos luminosos
(LED) o los códigos intermitentes.
Eje 4S/2MEje 4S/2M
Eje 4S/2MEje 4S/2M
Eje 4S/2M
Sostenga el imán en un lugar por 20
segundos.
Los diodos luminosos (LED) empezarán
a moverse a medida que los sensores y
moduladores instalados se detectan.
Retire el imán.
Eje 2S/2MEje 2S/2M
Eje 2S/2MEje 2S/2M
Eje 2S/2M
¡Pare! Ud. no necesita llevar a cabo una
aplicación intermitente de control ABS en
este caso.
Verifique la nueva configuración usando
los diodos luminosos (LED) o los
códigos intermitentes.
DELDEL
DELDEL
DEL
EJE 4S/2M EJE 4S/2M
EJE 4S/2M EJE 4S/2M
EJE 4S/2M
ALAL
ALAL
AL
EJE EJE
EJE EJE
EJE
2S/2M2S/2M
2S/2M2S/2M
2S/2M
TT
TT
T
ABLAABLA
ABLAABLA
ABLA
7 – EJEMPLOS DE 7 – EJEMPLOS DE
7 – EJEMPLOS DE 7 – EJEMPLOS DE
7 – EJEMPLOS DE
AUTAUT
AUTAUT
AUT
O-CONFIGURACION O-CONFIGURACION
O-CONFIGURACION O-CONFIGURACION
O-CONFIGURACION
YY
YY
Y
CONTROL CONTROL
CONTROL CONTROL
CONTROL
DE DE
DE DE
DE
APLICACION APLICACION
APLICACION APLICACION
APLICACION
YY
YY
Y
LIBERACION RAPIDA LIBERACION RAPIDA
LIBERACION RAPIDA LIBERACION RAPIDA
LIBERACION RAPIDA
DEL DEL
DEL DEL
DEL
FRENO FRENO
FRENO FRENO
FRENO
ABS (2 DE 2)ABS (2 DE 2)
ABS (2 DE 2)ABS (2 DE 2)
ABS (2 DE 2)
Su remolque tiene dos sensores de
velocidad de la rueda y dos moduladores
ABS que están conectados para el
control de lado.
El controlador MC-30
™
que Ud. ha
instalado está actualmente configurado
para el control de lado 4S/2M.
Suministre potencia al controlador
MC-30
™
y verifique la configuración
actual usando los diodos luminosos
(LED) o los códigos intermitentes.
Lado 4S/2MLado 4S/2M
Lado 4S/2MLado 4S/2M
Lado 4S/2M
Sostenga el imán en un lugar por 20
segundos.
Los diodos luminosos (LED) empezarán
a moverse a medida que los sensores y
moduladores instalados se detectan.
Retire el imán.
PlatPlat
PlatPlat
Plat
aforma rodante-ejeaforma rodante-eje
aforma rodante-ejeaforma rodante-eje
aforma rodante-eje
2S/1M2S/1M
2S/1M2S/1M
2S/1M
¡Pare! Ud. no necesita llevar a cabo una
aplicación intermitente de control ABS en
este caso.
Verifique la nueva configuración usando
los diodos luminosos (LED) o los
códigos intermitentes.
DELDEL
DELDEL
DEL
LADO 4S/2M LADO 4S/2M
LADO 4S/2M LADO 4S/2M
LADO 4S/2M
AA
AA
A
LA LA
LA LA
LA
PLAPLA
PLAPLA
PLA
TT
TT
T
AFORMAAFORMA
AFORMAAFORMA
AFORMA
RODANTE-EJE 2S/1MRODANTE-EJE 2S/1M
RODANTE-EJE 2S/1MRODANTE-EJE 2S/1M
RODANTE-EJE 2S/1M
Komentarze do niniejszej Instrukcji