
18
TURN IGNITION OFF, REFER TO FIGURES 7
AND 8, DISCONNECT WIRE HARNESS
CONNECTOR FROM EC-15
™
CONTROLLER
(FRONT CONNECTOR ONLY IN FIGURE 7)
RECONNECT CONNECTOR TO EC-15
™
CONTROLLER. CHECK THE VEHICLE
WIRING FOR CONTINUITY. REFER TO
THE VEHICLE SERVICE MANUAL AND
CHECK THE BATTERY VOLTAGE.
REPAIR OR REPLACE AS NECESSARY
AND REPEAT THE “INITIAL START-UP
PROCEDURE”
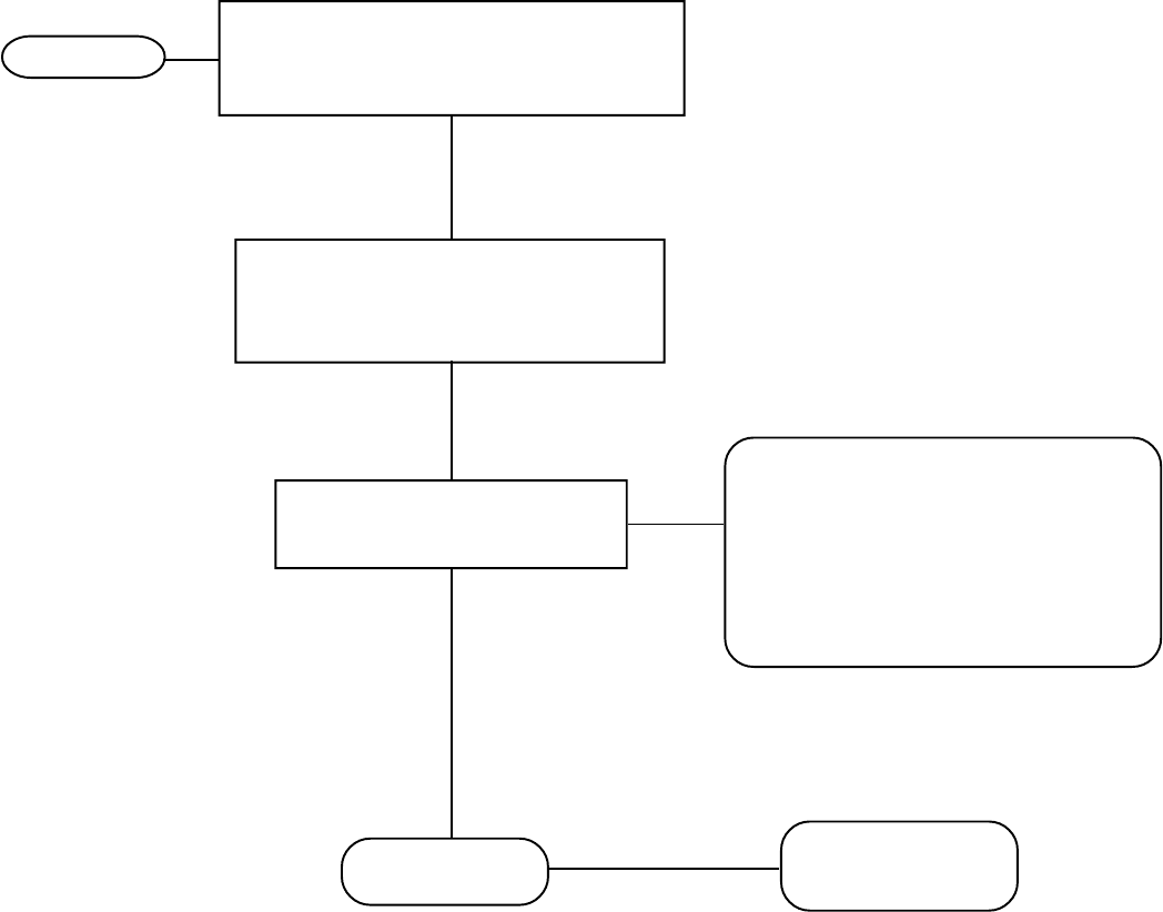
VOLTAGE SAME AS BATTERY
VOLTAGE, MUST BE BETWEEN
11 AND 17 VOLTS.
TURN IGNITION ON AND, MEASURE
VOLTAGE BETWEEN BATTERY AND
GROUND PINS ON WIRE HARNESS
CONNECTOR (SEE FIGURES 7 AND 8).
TROUBLESHOOTING
SECTION V - TESTING FOR POWER TO THE EC-15
™
CONTROLLER
START HERE
YES
NO
REPEAT THE
“INITIAL START-UP
PROCEDURE”
REPLACE EC-15
™
CONTROLLER
Komentarze do niniejszej Instrukcji