
Bendix
®
Wheel Speed Sensor Checklist
(See Document BW1922 for Full Bendix Warranty Policy)
1200-2700
BW2453 ©2008 Bendix Commercial Vehicle Systems LLC. 8/08. All Rights Reserved. Printed in USA.
NOTE: DO NOT CUT THE SENSOR CABLE WHEN REMOVING
THE SENSOR so that a proper analysis can be completed
by Bendix Warranty Engineers. Cut or frayed cables are
ineligible for warranty.
A. Use the new corresponding Bendix sensor service kit that
contains the sensor and clamping sleeve.
B. Clear the trouble code using the ECU Service Data
instructions.
C. Include this checklist when returning a sensor. It will help
expedite your claim. Please fi ll out all applicable fi elds on
this checklist and include:
ECU Model ________________________
VIN # _________________________________________
* WHEN REPLACING A SENSOR UNDER WARRANTY
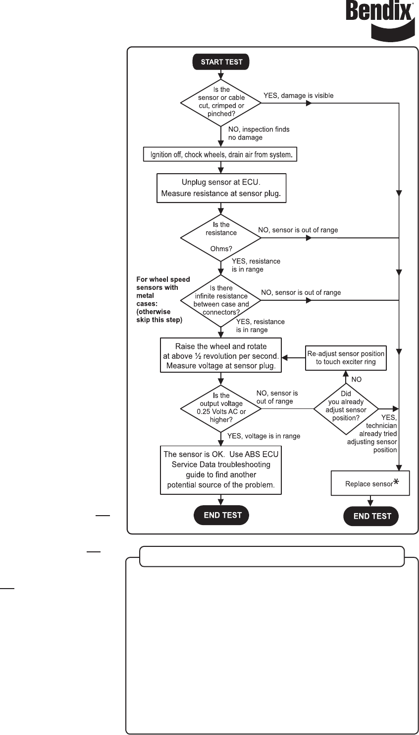
Preparation
CAUTION: Follow all standard safety precautions
- see back page. Park the vehicle, chock the wheels
and drain air system. Turn the ignition off.
Use ABS diagnostics to fi nd the suspected sensor.
A. Inspect Physical Condition
Inspect the sensor cable for cuts, evidence of
pinching or wear, abrasions with wiring exposed. If
any of the above conditions are noted, replace the
sensor, clear the trouble code according to the ECU
Service Data directions. Re-check system before
returning vehicle to service.
B. Test Resistance and Voltage
The vehicle must be at ambient temperature (0-100
degrees F, -18 to 38 degrees C) for an accurate
reading, so be sure that the wheel end area is not hot.
Based on the ABS ECU diagnostic code, disconnect
the suspected sensor harness. At the extreme top
of the temperature range, the sensor resistance can
vary from 1200-2700 Ohms and still be within the
operable range.
1. Inspect the connectors and terminals
for corrosion, physical damage or loose
connections. If possible, repair and/or clean
the connectors.
2. Use a Volt-Ohm meter to measure resistance
across the connector pins:
OK - between 1200 and 2700 ohms.
Not OK - less than 1200 or more
than 2700 ohms.
If not OK, replace the sensor. End test.
3. Confi rm that chocks are in place on vehicle.
Raise the wheel off the ground to test the
suspect wheel speed sensor.
4. Release the parking brakes.
5. By hand, slowly rotate the wheel at a rate of
at least ½ revolution per second Using an AC
voltage meter, measure the voltage at the ECU
across the sensor terminals.
OK - Output voltage is 0.25 Volt AC
minimum
Not OK - Output voltage is less than
0.25 Volt AC.
If voltage is not OK, reposition sensor by
gently pushing it closer toward the wheel until
it touches the exciter ring. Repeat the voltage
measurement.
If still not OK, replace sensor. End test.
6. If the Ohm and voltage readings are OK, the
sensor itself is not the cause of the failure.
Reconnect the sensor and examine the wiring
harness and ECU connector for causes of
failure, such as pinched wires, loose pins,
abrasions, exposed wires etc.
check
one
check
one
Komentarze do niniejszej Instrukcji